ホーム
働く環境を知る
就労継続支援A型事業所
就労継続支援B型事業所
グループホームのご案内
会社案内
お知らせ
お電話
お問い合わせ
岡山ハーモニー就労継続支援A型・B型事業所
>
お知らせ
>
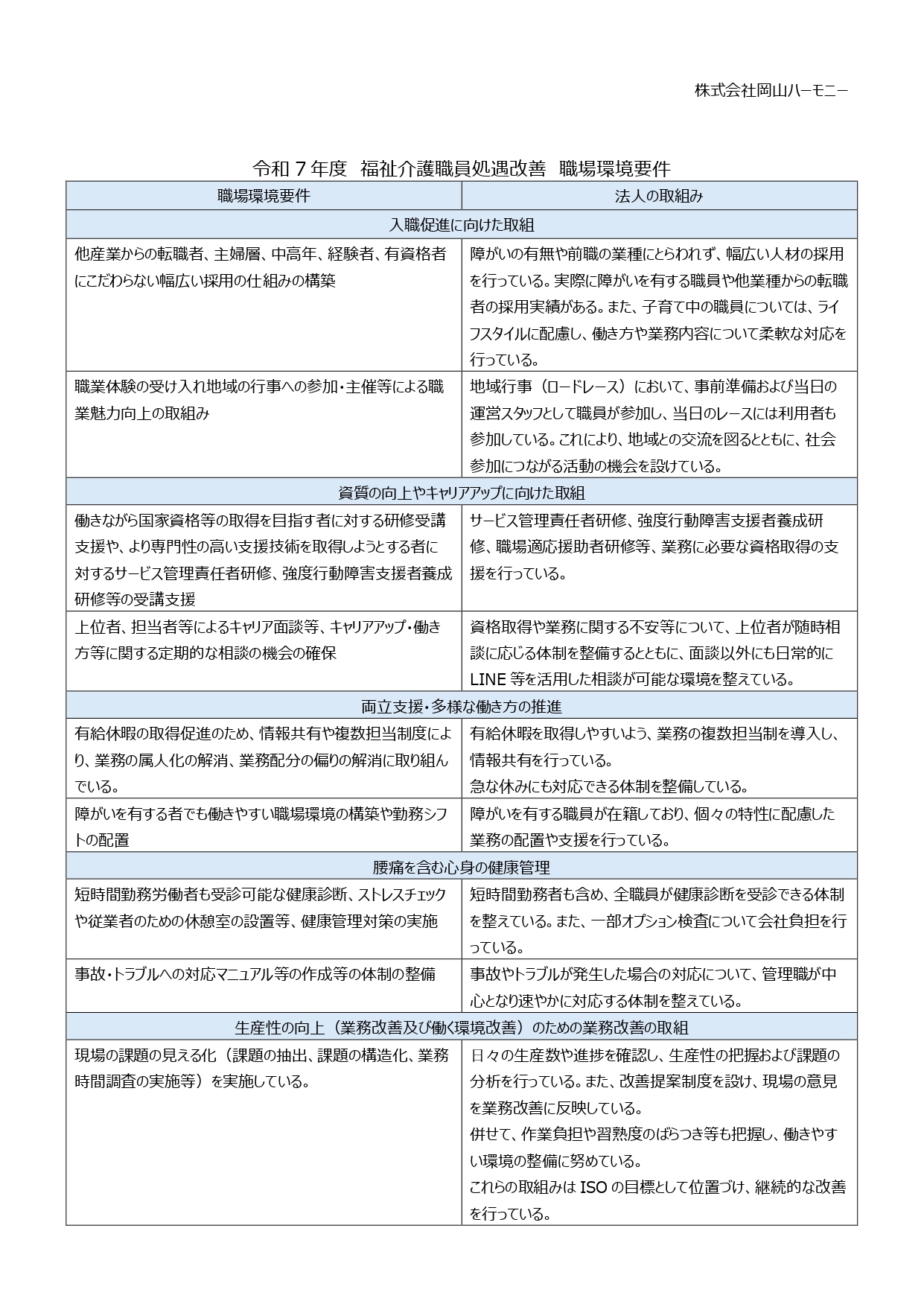
令和7年度の「福祉介護職員 処遇改善 職場環境要件」を公表します
2026年04月30日 (木)
令和7年度の「福祉介護職員 処遇改善 職場環境要件」を公表します
令和7年度の「福祉介護職員 処遇改善 職場環境要件」を公表します
一覧に戻る
トップ